体坛周报全媒体原创
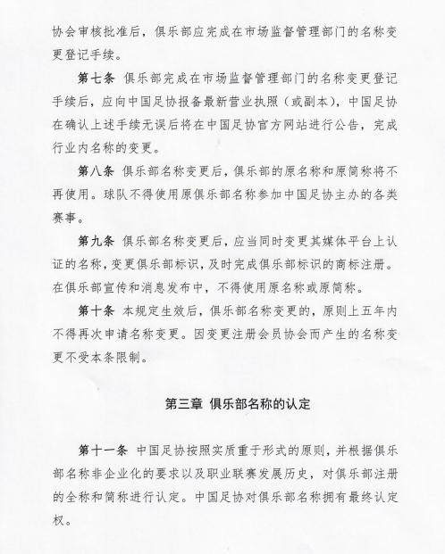
1月3日,中国足协发布了新赛季联赛的各项规定《中国足球协会职业联赛俱乐部和球队名称管理规定(试行)》,新规中提出,将开放俱乐部对一线队在内的各级梯队进行商业冠名,并开放了异地搬迁政策,不过五年内不得更改。

规定中第13条提到,2024赛季-2028赛季,将开放俱乐部对一线队在内的各级梯队进行商业冠名。俱乐部全称应规范为:俱乐部全称+所冠名称+队,简称应规范为“俱乐部简称+所冠名称+队”。俱乐部青训梯队名称参照本条执行。不过,对于俱乐部注册名称,规定不得含有俱乐部股东的字号、商号或品牌名称。
2021赛季,中超、中甲和中乙各职业俱乐部名称必须“去企业化”,采取中性名称,否则中国足协不予注册资格。此番也是在中性名政策实施三个赛季之后,对俱乐部名称进一步优化。

2016赛季,中国足协规定禁止俱乐部跨协会注册。而在近些年中,也有多家俱乐部曾为了生存,希望足协能够网开一面,开放异地注册,但这个规定一致都坚持执行。
此番中国足协发布了《男子职业联赛俱乐部变更注册会员协会及股权转让规定(试行)》,宣布俱乐部可以申请变更注册会员协会,也就是说俱乐部的异地转让成为可能。不过,申请股权转让的俱乐部还需严格完成注册会员协会变更手续。换言之,某一家俱乐部如欲实现股权转让,必须分别征得原属注册地、目标注册地会员协会及当地相关部门的同意。而且,申请了异地注册的俱乐部,原则上五年内不得再次申请变更注册会员协会,变更注册会员协会应在不晚于新赛季俱乐部准入名单公布前十个工作日提交相关资料。
